【人気ダウンロード!】 要領 言い換え 275773
⑶ 法令用語・専門用語は,わかりやすい言葉に言い換えましょう。 職員は,法令に基づいてそれぞれの業務を行ってお り,法令用語や専門用語に詳しくなるのは当然と言え ます。しかし,これらの用語に慣れていない方が,こ*布令字弁(1868‐72)〈知足蹄原子〉六「要領 ヱウリャウ カンジン」 *或る女(1919)〈有島武郎〉前「質問の要領をはっきり捕へそこねて」 ② 物事をうまく処理する手段。処理のかんじんのところ。こつ。また、 要点をつかんで、巧みに立ちまわる方法。要領の言い換えや別の言い方。・意義素類語何かの本質的な意味を短くしたもの正鵠 ・ 核心 ・ 眼目 ・ ポイント ・ 肯綮 ・ 要点 ・ 簡要 ・ 主点 ・ ヤマ ・ 落ち ・ 要旨何らかの考えや経験の中から選り抜きで、最も不可欠で
要領 要領 の類義語や言い換え Thomblake
要領 言い換え
要領 言い換え- このページでは、ビジネスシーンやプライベートでも使える 「 言い換え一覧マイナス言葉をプラス言葉に変える方法 」についてご紹介しています。 世の中には、マイナス言葉とプラス言葉があるのはご存知でしょうか? マイナス言葉とは、簡単にいえば、「 人に嫌な思いをさせる言15.柔構造樋門動態観測要領(案) 219 4 - 9 1.道路工事現場における一般交通の安全管理基準 (1)目的



お役所言葉の言い換え例 公用文作成の要領 から お役所言葉の基礎知識
意味・定義 類義語 議論か理論の主要ポイントの表面的な概要 摘要 総説 サマリ 要旨 一通り 略述 要領 主旨 総括 要綱 大要 大凡 略筆 概説 あらまし 一とおり 綱要 あらすじ 概観 大体 シノプシス 要略 骨組み 大筋 要義 大旨 大意 略意 サマリー 骨組 要説 大概 粗筋 レジュメ 概論 ひと賢い(かしこい)の類語・言い換え。共通する意味 ★頭脳の働きが良い。英 clever; wise使い方〔賢い〕(形) 転んでもただでは起きない賢い人〔さとい〕(形) 利益にさとい商売人使い分け1「賢い」は、単に頭の働きがすぐれている意ばかりではなく、要領がよく抜け目がない意で反語 要領が悪い人は、不器用であることが多いです。 手先がおぼつかなっかり、作業が下手なために、物事がスムーズに進みません。 また、技術を身につけるスピードも遅いために、なかなか仕事を完成させることができないのです。 手先というのはある
就活と要領の悪さ 「マジメだけど、要領が悪い」 そんな愛すべきバカが大きくつまづいてしまうのが就活です。 中高の勉強、大学受験、大学生活etc 誤解を恐れずに言えば、上記はどれも「時間をかければ何とか公用文作成の要領 (2)常用漢字表で書き表わせないものは,次の標準によって書換え・言い換え をする。(言い換えをするときには,「1 用語について」による。) 1 仮名書きにする。 例えば要領が良いの言い換えや別の言い方。・意義素類語動作や言動をよくこなすさまハキハキ ・ きれが良い ・ 手際がよい ・ 手際が良い ・ そつがない ・ 洗練されている ・ 習熟した ・ 熟達した ・ 手馴れた ・ お手のもの ・ 要領が良
要(かなめ)の類語・言い換え。共通する意味 ★物事の大切なところ。英 the main point使い方〔要点〕 要点をまとめる 新聞記事の要点〔要所〕 要所要所に見張りをおく 交通の要所〔要〕 肝心要の主役が来ない 守りの要〔ポイント〕 問題のポイントをつかむ ポイントを押さえて話す 短時間で要領よく説明するためのポイントをまとめてみます。 → 次ページ 「ひと言で簡潔に説明できる人」が当たり前にやっていること 1 2 3 →書の記載要領について」別紙「医療機器の添付文書の記載要領」 添付文書記載要領課長通知: 平成26年10月2日付け薬食安発1002第1号厚生労働省医薬食品局安全対策課長通知「医療 機器の添付文書の記載要領(細則)について」 使用上の注意記載要領:



履歴書の短所に 要領が悪い と書くのはng 言い回しを少しだけ換えてポジティブ印象にする伝え方 次こそ



要領がいいってどんな意味 要領がいい人の特徴と要領の悪さを改善する方法
「要領の良さ」 こそ自分の長所だ!面接でもアピールしたい!そう思っているあなたへ。 当記事では、「要領の良さ」というネタを使って、 自己PRをより効果的に行うために気をつけるべきポイント や 自己PR作り方 を、 例文を交えて解説 していきます。 意味:彼は要領が悪い。 Know how to do = ~のやり方を知っている。 Get things done = get 目的語 過去分詞の形で~を済ませる/し終える/仕上げる。 という意味です。 I am very clumsy (私はとても不器用です。 ) と言えます。 C) Her answer is to the pointそれでは「要領」の類義語・言い換えについて見ていきましょう。 「要点」といった意味を持つことからも以 下のような言葉があります。 ・趣旨 ・骨子 ・大筋 ・エッセンス それでは順番に見ていきま



えらせん 性格は受け手次第 T Co Aymhnk28ml Twitter



教育開発研究所 على تويتر その所見ポジティブに 新訂版 中学校通知表ポジティブ所見辞典 発売 新学習指導要領に対応 教科からキャリア教育等まで2379文例が一冊に ネガティブ ポジティブ言い換え表は509語 子どもたちを笑顔に 使い方などの詳細は
要領 を覚える learn the ropes (仕事の)〔 語源 船上でロープの使い方を学ぶ ⇒ 船上での仕事になれる〕 単語帳への登録は「英辞郎 on the WEB Pro」でご利用ください。 ,000件まで登録できま1 〈論文〉 教育課程と新学習指導要領 ─小学校を中心に─ 菱 刈 晃 夫 はじめに 小学校,中学校の新学習指導要領が17(平成29)年3月31日に告示された。17(平 成29)年は周知徹底の年とされ,小学校では18年度,19年度が移行期間,年 度より全面実施に至る。要領を得た事を言う talk to the point purpose 要領を得ない 〈 取りとめ がない〉 be pointless 〈 的 を 射 ない〉 be off the point 〈 うやむや 〉 be noncommittal 君の 話 は さっぱり 要領を 得ない I can 't see what you 're driving at at all 協議 は 要領 を 得 ずに 終った



器用貧乏の意味とは 特徴や向いている仕事について徹底解説 就活の未来



要領を得ないの意味と使い方 例文 話し方の人の特徴 類語 言葉の意味を知るならtap Biz



履歴書の短所に 要領が悪い と書くのはng 言い回しを少しだけ換えてポジティブ印象にする伝え方 次こそ



1人1人の個性を生かした通知表の書き方 文例集 小学校高学年 第2版 5 6年生 通販 セブンネットショッピング



暴走する能力主義 ちくま新書 Amazon Com Books



的を得る は間違い 的を射る の意味 使い方 類語を解説 Career Picks



従軍慰安婦 が 慰安婦 に言い換えられると聞いて感じたこと Newsポストセブン Yahoo ニュース



要領を得ない とは 意味や類語 例文や表現の使い方 Meaning Book



1人1人の個性を生かした 通知表の書き方 文例集 小学校低学年 第2版 ナツメ社



よけいなひと言を好かれるセリフに変える働く人のための言いかえ図鑑 大野萌子 漫画 無料試し読みなら 電子書籍ストア ブックライブ



子ども達には 自信が持て やる気につながり 笑顔になれる通知表の所見を 新訂版 通知表ポジティブ所見辞典 小学校 中学校 教職研修オンライン Note



231ページ 23万文字超 の学習指導要領 外国語編 英語編 を9枚のスライドで 日本一シンプルにまとめてみた よしかわ けいすけ 高校教師 Note



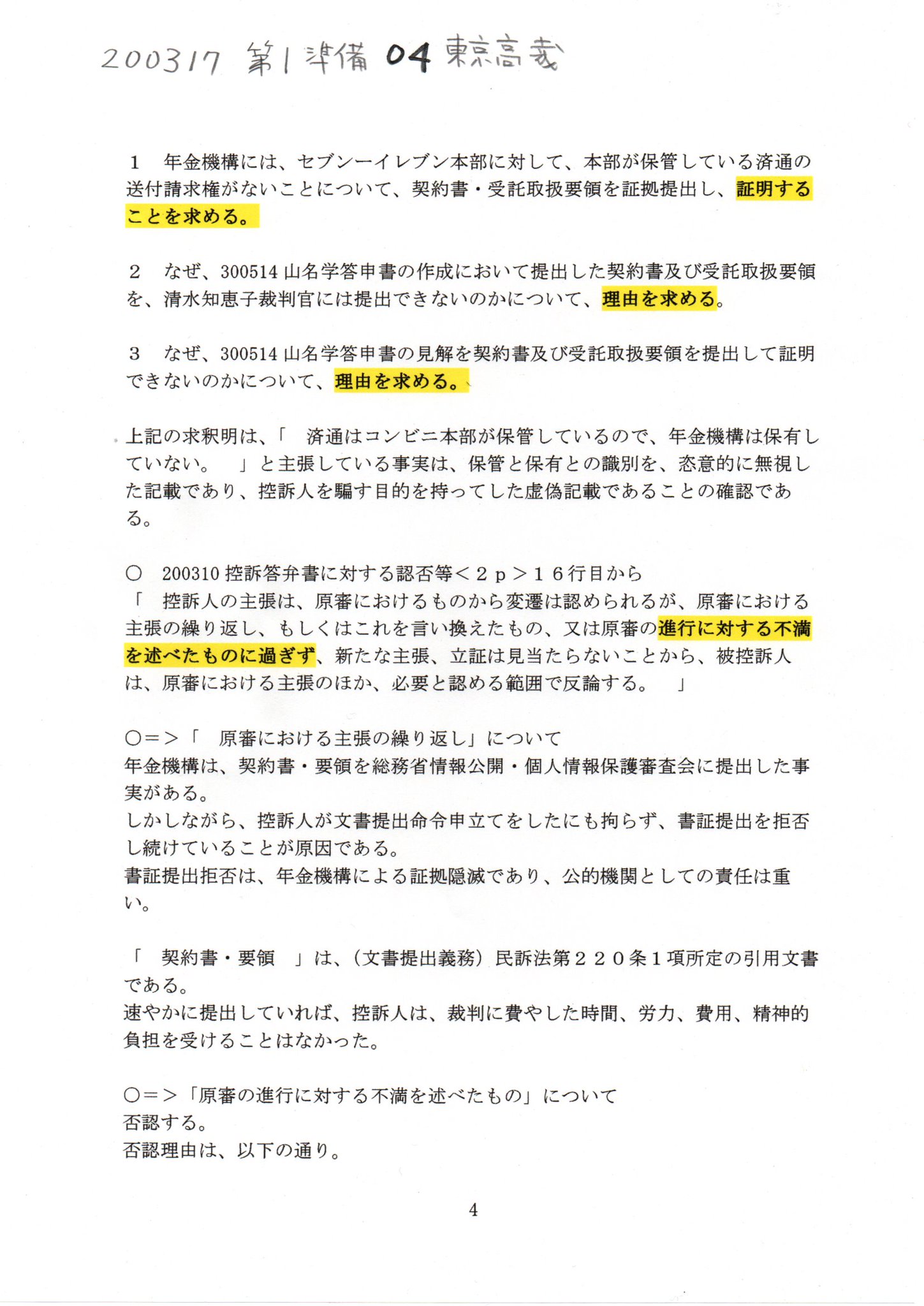
Paul June Nn 0317 控訴人第1準備書面 04北澤純一裁判官 T Co Oek6mwrstg 北澤純一裁判官 年金機構 清水知恵子裁判官 山名学名古屋高裁長官 済通 Thk6481



短所一覧 言い換え例50



教育開発研究所 新訂版 小学校通知表ポジティブ所見辞典 子どもの様子にピタリとはまる10文例



ジョブシップさかい 公益財団法人堺市就労支援協会 短所だと思うことを長所に言い換える 長所を見つけて履歴書や面接でアピールしましょう T Co Mbqqseqdg9



要領を得ないの意味と使い方 例文 話し方の人の特徴 類語 言葉の意味を知るならtap Biz



時事通信社の教材 メルカリ



要領がいいってどんな意味 要領がいい人の特徴と要領の悪さを改善する方法



要領がいい と言われるのは褒め言葉 本来の意味や悪い意味についてご紹介 Domani



要領が悪い人の特徴10コと改善方法 仕事 イライラ 言い換え 自己啓発して成長するならuranaru



漫画化伝説 Community Facebook



お役所言葉の言い換え例 公用文作成の要領 から お役所言葉の基礎知識



器用貧乏な人の強みと弱み 効果的な自己prの仕方と例文 キャリアパーク就職エージェント



アフィリエイト記事のキーワードのずらし方 ユキスキブログ



用語集 資質 能力



要領の良さ を自己prする方法 効率良く取り組めることをアピールしよう ベスト就活



四字熟語 明哲保身 の意味や使い方は 例文や類語をwebライターが解説 Study Z ドラゴン桜と学ぶwebマガジン



要綱 と 要領 の違いとは 分かりやすく解釈 言葉の違いが分かる読み物



能力主義と現代社会 暴走する能力主義 ちくま新書 について語る Youtube



用語集 資質 能力



知ってる わかりみ の意味と正しい使い方 dime Yahoo ニュース



要領 要領 の類義語や言い換え Thomblake



慣用句 要領がいい の意味や使い方は 例文や類語をたくさの文章を扱ってきたライターが解説 ページ 2 4 Study Z ドラゴン桜と学ぶwebマガジン



要領がいい と言われるのは褒め言葉 本来の意味や悪い意味についてご紹介 Domani



ちくま新書 בטוויטר 教育の現在を新書で 大学入学共通テスト 英語 への民間試験導入 国語 英語の新学習指導要領 学校における 親学 江戸しぐさ 普及 教育における能力主義の暴走 なくならない教育格差 大学改革の迷走 教育における様々な 改革 や



公文書作成の手引



要領を得ないの意味と使い方 例文 話し方の人の特徴 類語 言葉の意味を知るならtap Biz



1人1人の個性を生かした通知表の書き方 文例集 小学校中学年 第2版 3 4年生 通販 セブンネットショッピング



要領が悪い ポジティブに言い換えてみよう Marukoの日記 覚え書き



要領 の意味と使い方 例文 方法 との違いまとめ Study Z ドラゴン桜と学ぶwebマガジン



要綱 と 要項 と 要領 の意味の違いと使い方の例文 例文買取センター



どんくさい の意味とは 方言説と使い方 類語と英語表現も解説 Trans Biz



Ikuji Hoiku Net



プロセカ 東雲彰人 前奏曲の終演 小雪の小説 Pixiv



中古 ことばの知識 これだけ講座 海苑社編集部 編者 の通販はau Pay マーケット ブックオフオンライン Au Payマーケット店



小説などの連想におすすめ 類語辞典15選 言い換えたい言葉が一瞬で分かる Fastrend ファストレンド



教育開発研究所 日本教育新聞教育市場へのマーケティングガイド



要領とは 意味や使い方から類語との違い 英語表記まで詳しく解説 Chewy



のびのびトーク 目からウロコの最新教育メソッド 子育てベスト100 著者 加藤紀子さん 特集 イベント 新潟日報教育モア



面接特化の谷口さん Taniguchi Twitter



要領を得ないの意味と使い方 例文 話し方の人の特徴 類語 言葉の意味を知るならtap Biz



履歴書の短所に 要領が悪い と書くのはng 言い回しを少しだけ換えてポジティブ印象にする伝え方 次こそ



要領が悪い人の特徴10コと改善方法 仕事 イライラ 言い換え 自己啓発して成長するならuranaru



要領 要領 の類義語や言い換え Thomblake



要項 要綱 要領 の違いは 意味と使い分け方を解説 例文 語彙力 Com



要領 の意味と使い方 例文 方法 との違いまとめ Study Z ドラゴン桜と学ぶwebマガジン



要領がいい と言われるのは褒め言葉 本来の意味や悪い意味についてご紹介 Domani



センター対策リスニング メルカリ



要綱と要領の違いとは 要項との使い分けも解説



議案議案 ぎあん の類語 言い換え Svhs



要領 の意味と使い方 例文 方法 との違いまとめ Study Z ドラゴン桜と学ぶwebマガジン



言葉を変えれば 気持ちも変わる 普段の言葉を ポジティブ に言い換えよう キナリノ



要領が良い の意味とは 類語や例文など詳しく解釈 Meaning Book



要領が悪い人の特徴10コと改善方法 仕事 イライラ 言い換え 自己啓発して成長するならuranaru



要領 の意味と使い方 例文 方法 との違いまとめ Study Z ドラゴン桜と学ぶwebマガジン



類語辞典が面白すぎる Nonstyleバージョン 疲労困憊



小学校通知表ポジティブ所見辞典 子どもの様子にピタリとはまる1820文例 新訂版の通販 土田 雄一 松田 憲子 紙の本 Honto本の通販ストア



要項 要綱 要領 の違いは 意味と使い分け方を解説 例文 語彙力 Com



1



短所を長所に コンプレックスを強みに言い換える厳選18例 Biz Quest



要領が良い の意味とは 類語や例文など詳しく解釈 Meaning Book



地頭 の意味や類語は 地頭がいい人の特徴や地頭をよくする方法もまとめてご紹介 Oggi Jp Oggi Jp



慣用句 要領がいい の意味や使い方は 例文や類語をたくさの文章を扱ってきたライターが解説 ページ 2 4 Study Z ドラゴン桜と学ぶwebマガジン



ノウハウの類義語を徹底解説 チームでのノウハウ活用方法もご紹介



要項 要綱 要領 の違いは 意味と使い分け方を解説 例文 語彙力 Com



先見の明 の意味や使い方とは 具体的な例文と言い換えできる類語を解説 Smartlog



面接で 短所は と質問された時の正しい答え方 回答例18個紹介 就職エージェントneo



要綱 と 要領 の違いとは 分かりやすく解釈 言葉の違いが分かる読み物



要領がいい と言われるのは褒め言葉 本来の意味や悪い意味についてご紹介 Domani



要領が良い の意味とは 類語や例文など詳しく解釈 Meaning Book



要領が悪い人の特徴 長所 イライラする原因 言い換え Spitopi



要領が良い の意味とは 類語や例文など詳しく解釈 Meaning Book



簡潔 の意味は 簡潔明瞭 など使い方と類語 対義語や英訳 Trans Biz



新明解国語辞典 第八版 を搭載 表現を豊かにする類語辞典も 一太郎21 ジャストシステム



お役所言葉の言い換え例 公用文作成の要領 から お役所言葉の基礎知識



オーストラリア アート 英語研修 4日目 芸術学部 基礎教育



小説などの連想におすすめ 類語辞典15選 言い換えたい言葉が一瞬で分かる Fastrend ファストレンド



履歴書の短所に 要領が悪い と書くのはng 言い回しを少しだけ換えてポジティブ印象にする伝え方 次こそ



要領を得ないの意味と使い方 例文 話し方の人の特徴 類語 言葉の意味を知るならtap Biz



要領を得ないの意味と使い方 例文 話し方の人の特徴 類語 言葉の意味を知るならtap Biz



ビジネスメール言い換え辞典 きちんとした敬語と表現 がすぐに見つかるの通販 村上 英記 紙の本 Honto本の通販ストア



不得要領 ふとくようりょう の意味と使い方の例文 四字熟語の百科事典



要領が悪い人の特徴10コと改善方法 仕事 イライラ 言い換え 自己啓発して成長するならuranaru



よけいなひと言を好かれるセリフに変える言いかえ図鑑 大野萌子 漫画 無料試し読みなら 電子書籍ストア ブックライブ



要領 の意味と使い方 例文 方法 との違いまとめ Study Z ドラゴン桜と学ぶwebマガジン



要領がいい と言われるのは褒め言葉 本来の意味や悪い意味についてご紹介 Domani
コメント
コメントを投稿